GBase 8c性能优化实战:从统计信息到执行计划调优全解析
摘要:随着数据量和并发访问的增长,数据库性能成为系统稳定性的关键。本文将基于官方技术手册,深入浅出地总结GBase 8c分布式数据库的核心性能优化技巧,涵盖统计信息更新、执行计划干预、SQL改写与关键参数配置,助你轻松应对慢SQL挑战。
一、 性能优化的基石:理解执行计划生成机制
GBase 8c作为一款基于代价的分布式数据库,其优化器会像一位精明的“导航系统”,为每条SQL语句选择它认为最优的执行路径(即执行计划)。这个决策严重依赖于“地图数据”——也就是统计信息。
优化器需要根据 ANALYZE 命令收集的统计信息(存储在 pg_class 和 pg_statistic 系统表中)进行行数估算和代价估算。没有收集或陈旧的统计信息,就像使用过时的地图,极易导致优化器“迷路”,生成劣质的执行计划,从而引发严重的性能问题。
核心观点:在尝试任何复杂优化手段前,请首先确保您的统计信息是准确且最新的。
二、 必备优化手段:更新统计信息
统计信息是规划器生成计划的源数据。以下是更新统计信息的标准操作:
-- 更新单个表的统计信息ANALYZE tablename;
-- 更新当前数据库所有表的统计信息ANALYZE;
-- 收集表中特定列的多列统计信息(适用于有关联的列)ANALYZE tablename((column_1, column_2));自动化管理:GBase 8c提供了autovacuum守护进程,可自动回收空间并更新统计信息。您可以通过 autovacuum 和 autovacuum_mode 等参数来控制其行为(如设置为 mix 模式以同时进行清理和分析)。
三、 发现性能瓶颈:如何定位慢SQL?
在进行优化前,我们需要先找到“元凶”。
业务表现:接口超时、应用响应慢或报错,是最直接的信号。
主动发现:通过数据库巡检或查询慢日志。
开启慢日志:配置 track_stmt_stat_level 参数(例如设置为 'OFF,L0' )并确保 enable_stmt_track 为 on 。
查看慢日志:使用系统函数查询特定时间段的慢SQL。
SELECT * FROM dbe_perf.get_global_slow_sql_by_timestamp('2024-05-07 04:00:00', '2024-05-07 04:10:00');四、 深度干预:使用Plan Hint改变执行计划
当优化器选择的计划不理想时,GBase 8c提供了强大的 Plan Hint 功能,允许开发者直接“指导”优化器生成我们想要的执行计划。
1. 使用方法:
在SQL语句前使用 /*+ ... */ 注释语法添加Hint。多个Hint之间用空格分隔。
SELECT /*+ */ * FROM table_name;2. 支持的范围:
指定Join顺序: Leading((t1 t2 t3))
指定Join方式: NestLoop(t1 t2) 、 HashJoin(t1 t2) 、 MergeJoin(t1 t2)
指定Scan方式: IndexScan(t1 index_name) 、 SeqScan(t1) 、 IndexOnlyScan(t1 index_name)
指定结果集行数: Rows(t1 #10) (暗示优化器t1表大约有10行)
3. 调优示例:
默认情况下,两个表的关联可能使用 HashJoin 。如果我们认为 NestLoop 更优,可以强制指定:
-- 默认可能是HashJoin EXPLAIN SELECT * FROM stu s JOIN stu_info i ON s.id = i.stu_id;
-- 使用Hint强制使用NestLoop SELECT /*+ NestLoop(s i) */ * FROM stu s JOIN stu_info i ON s.id = i.stu_id;注意:Hint是一把双刃剑。它绕过了优化器的成本计算,如果使用不当或表数据分布发生变化,可能导致更差的性能。应将其作为最终手段,并持续验证其有效性。
五、 系统级调优:关键GUC参数配置
通过调整数据库参数(GUC参数),可以让执行计划倾向更优的规划。
工作内存: work_mem 增加此值有助于提高排序、Hash连接等操作在内存中的完成几率,减少磁盘I/O。
共享缓冲区: shared_buffers 用于缓存数据,对于读密集型应用,适当增大此值可显著提升性能。
优化器开关:如 enable_hashjoin 、 enable_indexscan 等,可以关闭某种查询策略,强制优化器选择其他方式(与Hint效果类似,但作用范围是会话或全局)。
设置方法(示例):
使用 gs_guc 工具修改参数,修改后需重启或重载配置生效。
gs_guc set -Z coordinator -D /path/to/data_dir -c "work_mem = 16MB"六、 SQL语句改写优化经验
遵守一定的SQL编写规则,常常能大幅提升效率。
用 UNION ALL 替代 UNION :如果业务逻辑能保证两个结果集没有重复数据,使用 UNION ALL 可以避免昂贵的去重操作。
为JOIN列增加非空过滤:如果JOIN列上NULL值较多,添加 IS NOT NULL 条件可以实现数据提前过滤,提高JOIN效率。
使用 TRUNCATE 而非 DELETE 清空表: TRUNCATE 操作更快,且会立即释放磁盘空间。
在INSERT语句中显式指定字段名:提高可读性和稳定性。
选择合适的存储模型:根据业务场景(OLTP或OLAP)选择行存表或列存表。
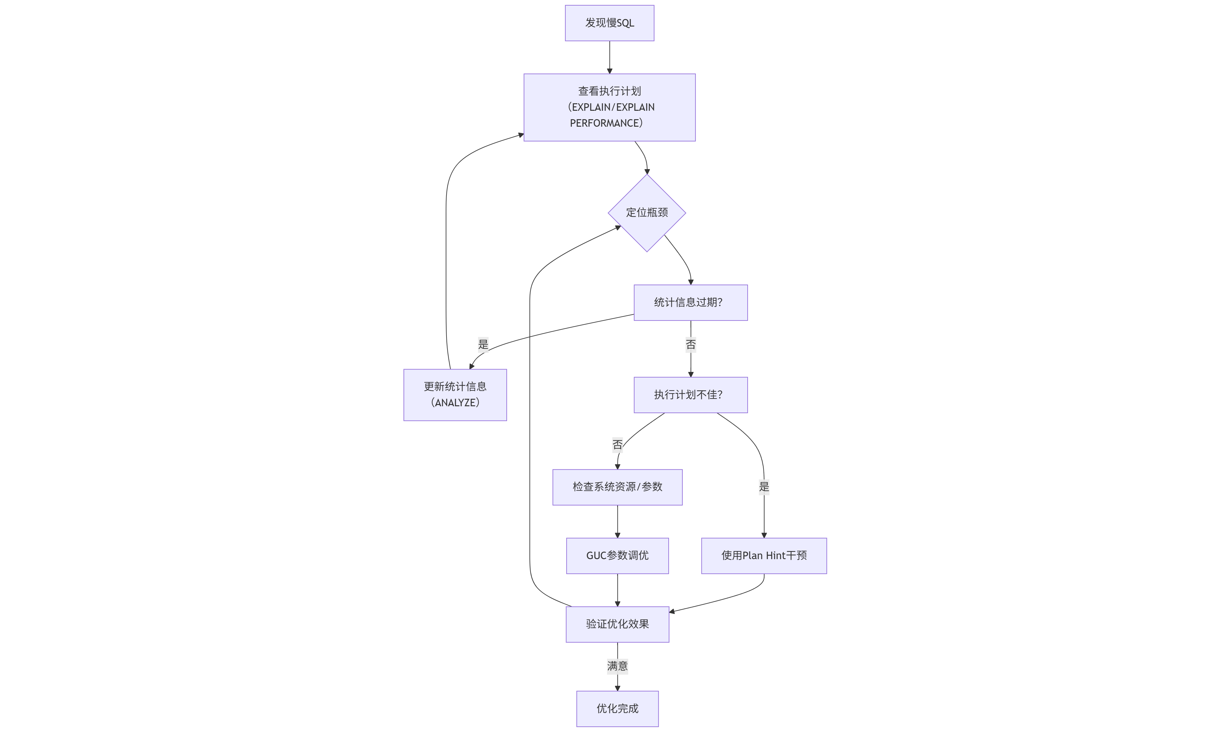
七、 总结
GBase 8c的性能优化是一个系统性的工程,其基本流程可以总结为下图所示的闭环:

希望本文总结的GBase 8c性能优化技巧能对你的实际工作有所帮助。如果有任何疑问,欢迎在评论区留言讨论。
热门帖子
- 12025-12-01浏览数:181958
- 22023-05-09浏览数:24009
- 42023-09-25浏览数:17262
- 52020-05-11浏览数:16398